浸滲是針對氣孔的最終解決方案

 常見問題  | 作者:浸滲廠家  | 來源:浸滲設備廠家  | 瀏覽次數:4624   | 時間:   2023-06-08 16:35:56

  浸滲一是針對氣孔的最終解決方案!今天,浸滲小編就來說說為什么浸滲是解決這一氣孔問題的終極解決方案,詳情如下:

浸滲是針對氣孔的最終解決方案

浸滲一是針對氣孔的最終解決方案!

  在鑄件成型時,當他們由液體向固體的狀態變化過程中難免會出現氣孔。浸滲是針對氣孔的一種徹底解決且節約成本的最佳方案。一些微細的孔隙或缺陷難以為肉眼所見,如果它們被氣體或者液體滲透,將會導致嚴重的質量問題,而滲漏或表面缺陷的出現,將在產品的使用過程中,令其喪失應有的功能。

  浸滲就作為一種處理氣孔的方法而被廣泛使用,傳統的浸滲液,例如硅酸鈉、聚脂,已經為更有效、使用環境友好的甲基丙烯酸鹽(Methacrylate)所代替通過真空原理,把浸滲液填充到鑄件內部氣孔,并通過加熱固化,達到密封效果。這種處理過程可以使用在毛還或已機加工零件上,先進的浸滲工藝不僅不會導致尺寸變化,或是鑄件被污染,而且還有很好的耐熱、耐油和抗化學性。

  真空浸滲是以穩定且柔韌的材料填充所有的互聯空隙。

浸滲一是針對氣孔的最終解決方案!

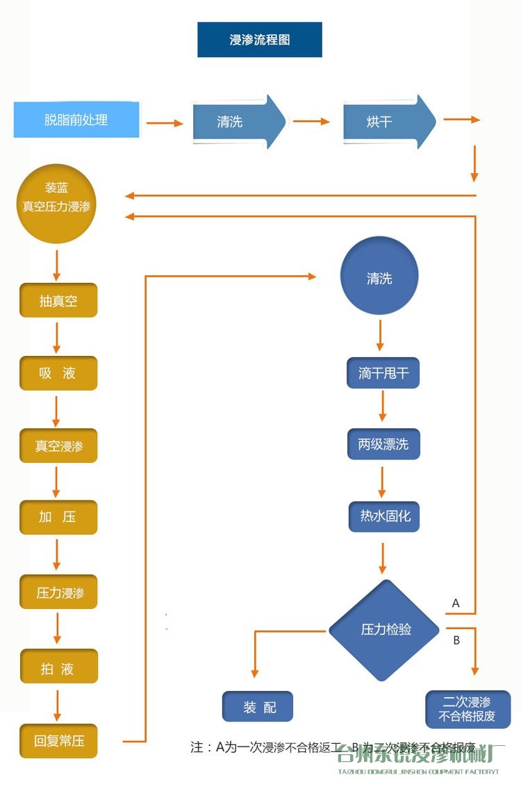
浸滲真空補漏流程


  總結:以上就是關于《浸滲是針對氣孔的最終解決方案》的全部內容,希望對大家有所幫助。想了解更多有關浸滲劑、浸滲設備、浸滲加工方面的相關內容,請收藏本站及時關注本站更新。東銳浸滲唯一官方網址:www.dgxcbx.com.cn
「東銳浸滲加工」電話:15067682657
(備注:本站部分文章、圖片來源于網絡,如有侵權請第一時間告知,小編核實后會立刻刪除,不接受任何形式的惡意索賠。)
上一篇:再談“浸滲加工”即浸滲技術(浸滲工藝)的主要工藝流程
下一篇:浸滲處理中常見的4個問題